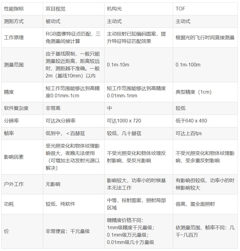
首页 动态 目前主流3D视觉技术各有什么优劣势?如何选择最Match的工业3D相机? 目前主流3D视觉技术各有什么优劣势?如何选择最Match的工业3D相机? 技术科普 2024-08-12 浏览量:1984 什么3D相机?3D相机与2D相机相比有什么差别? 3D相机,也被称作深度相机,与传统的2D相机相比,它能够多获取物体到相机的距离信息,即深度信息,结合2D图像的X和Y坐标,可以计算出每个点的三维坐标,从而实现三维重建、目标定位、导航避障等功能。 3D机器视觉可以完成许多2D机器视觉无法完成的任务。 以零件检测为例,下图零件表面有一划痕、边沿有凹陷。传统的2D机器视觉只能依靠表面图像颜色的不连续来判断是否缺陷,但此案例中,缺陷和零件表面反光颜色接近,判断难度很大,3D相机可以得到表面凹凸的深度信息,从而准确的判定划痕和边缘的凹陷。 此外,目前3D视觉技术在高精度检测、高精度测量(例如弯管、不规则件)、智能分栋、装配(引导机械臂在三维空间内避障和定位)、物流车导航等更多场景中实现了相较于2D机器视觉更为广泛的应用覆盖。 主流3D技术对比 3D相机的工作原理主要有三种技术:双目立体视觉、结构光和ToF(Time of Flight),还有其他市面上常见和新技术发展起来的相机种类。 1. 双目立体视觉基于视差原理并利用成像设备 从不同的位置获取被测物体的两幅图像,通过计算图像对应点间的位置偏差来获取物体三维几何信息。 一般立体视觉相机指的是被动式双目立体视觉相机,而主动式双目立体视觉相机是在双目立体视觉的基础上,增加了主动发射光源(通常是红外光)来辅助获取深度信息的相机系统,这种系统结合了被动双目视觉和主动发射光源的优势。 1. 被动式双目立体视觉相机 【优点】1)硬件要求低,功耗低,成本低。普通 CMOS 相机即可; 2)室内外都适用,尤其适合在户外工作; 3)适用于纹理丰富的场景。 【缺点】1)对环境光照非常敏感。光线变化导致图像偏差大,进而会导致匹配失败或精度低; 2)不适用单调缺乏纹理的场景。双目视觉根据视觉特征进行图像匹配,没有特征会导致匹配失败; 3)计算复杂度高。该方法是纯视觉的方法,对算法要求高,计算量较大; 4)基线限制了测量范围。测量范围和基线(两个摄像头间距)成正比,导致无法小型化。 2. 主动式双目立体视觉相机 通常是指在双目立体视觉的基础上,增加了主动发射光源(如红外光)来辅助获取深度信息的相机系统。这种系统结合了被动双目视觉和主动发射光源的优势。国内南宫NG·28(中国)相信品牌力量智能是研究该领域的专业企业。 【优点】1)低光场景可用:可在户外使用,同时也可在低光或无光环境工作,提高图像可见度和深度测量准确性; 2)增强纹理信息:为缺乏纹理的表面增加必要纹理信息,适合表面光滑和颜色单一场景; 3)降低环境光干扰:使用红外或特定波长的光源可以减少环境光变化对系统性能的影响。 【缺点】1)功耗增加:使用外部光源可能会增加系统的功耗,尤其是在需要长时间运行的应用中。 2)安装和校准:需要更精确的安装和校准过程,以确保光源和相机之间的正确对齐。 结构光 通过近红外激光器,将具有一定结构特征的光线投射到被拍摄物体上,再由专门的红外摄像头进行采集。这种具备一定结构的光线,会因被摄物体的不同深度区域,而采集不同的图像相位信息,然后通过运算单元将这种结构的变化换算成深度信息,以此来获得三维结构。 根据编码图案不同一般有:条纹结构光、编码结构光、散斑结构光。 【优点】1)方案成熟,相机基线可以做的比较小,方便小型化。 2)资源消耗较低,单帧 IR 图就可计算出深度图,功耗低。 3)主动光源,夜晚也可使用。 4)在一定范围内精度高,分辨率高,分辨率可达 1280x1024,帧率可达 60FPS。 【缺点】1)容易受环境光干扰,室外体验差。 2)随检测距离增加,精度会变差。 TOF 顾名思义是测量光飞行时间来取得距离,具体而言就是通过给目标连续发射激光脉冲,然后用传感器 接收从反射光线,通过探测光脉冲的飞行往返时间来得到确切的目标物距离。 因为光速激光,通过直接测光飞行时间实际不可行,一般通过检测通过一定手段调制后的光波的相位偏移来实现。 TOF 法根据调制方法的不同,一般可以分为两种:脉冲调制(Pulsed Modulation)和连续波调制 (Continuous Wave Modulation)。 脉冲调制需要非常高精度时钟进行测量,且需要发出高频高强度激光,目前大多采用检测相位偏移办法来实现 TOF 功能。简单来说就是,发出一道经过处理的光,碰到物体以后会反射回来,通过捕捉来回的时间计算距离。 【优点】 1)检测距离远:在激光能量够的情况下可达几十米。 2) 受环境光干扰较小。 【缺点】 1)对设备要求高,特别是时间测量模块; 2)资源消耗大。 该方案在检测相位偏移时需要多次采样积分,运算量大。 3)边缘精度低。 4)限于资源消耗和滤波,帧率和分辨率都没办法做到较高。 三种技术性能对比 上一个:【最全选型攻略】挑选合适的工业相机,必须提前考虑12要素! 返回列表 下一个:3D机器视觉可以完成许多2D机器视觉无法完成的任务。 更多新闻推荐 端到端 更易用丨南宫NG·28(中国)相信品牌力量®散料运输动态监测与预警系统全新上市 新品上市 2025-02-20 小尺寸 更灵活丨南宫NG·28(中国)相信品牌力量3D相机PEA020-800-Y80S上新,助力多场景智造升级 新品上市 2024-09-29 【最全选型攻略】挑选合适的工业相机,必须提前考虑12要素! 工业相机 2024-07-16 场景应用丨南宫NG·28(中国)相信品牌力量智能智能煤流监测系统全新升级,赋能自动化煤流管控 场景应用 2024-07-08 场景应用丨南宫NG·28(中国)相信品牌力量智能3D视觉+AI深度学习,助超大型货物体积测量更准,更稳,更易用 场景应用 2024-06-04 超高读取 极致易用丨南宫NG·28(中国)相信品牌力量智能发布RGBD动态包裹体积测量智能相机 新品发布 2024-04-26